艾草溫罐被禁背後:台灣民俗調理業長年卡在灰色地帶
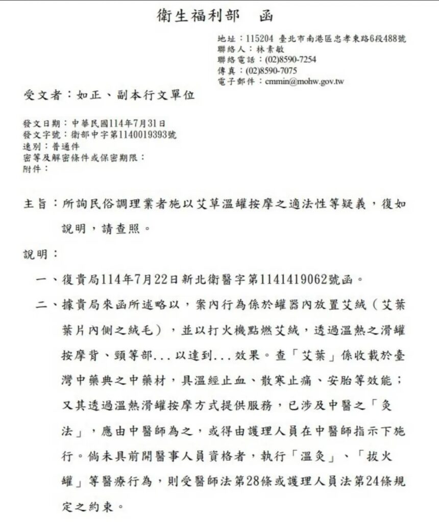
衛福部禁止艾草溫罐公文20260427。圖:擷取自網路。
針對近日衛福部就「艾草溫罐」、「溫灸」等民俗調理服務作出函釋,引發全台民俗調理業者強烈反彈,相關業者控訴,過去多年投入設備、店面、人員訓練與課程推廣,如今卻因中央一紙函釋,突然面臨停業、失業、器材報廢,甚至可能遭裁罰與刑責追究。此案表面上是艾草溫罐是否屬於醫療行為的爭議,實際上更暴露中央政府長年未建立清楚規範、未完成產業輔導、未盡宣導責任,卻在爭議爆發後把所有風險轉嫁給第一線業者的行政失靈。
民俗調理業者指出,艾草溫罐長期存在於民間養生、舒壓與調理市場,消費者需求穩定,從業者也多以非侵入式、非診斷式、非治療式服務自居。然而中央主管機關多年來未針對「民俗調理」、「中醫醫療行為」、「保健舒壓服務」之間建立明確可操作的界線,導致業者在廣告、操作、課程、設備投資上無所適從。如今衛福部以函釋方式回應地方政府疑義,卻未同步提出輔導期、轉型方案、補償機制或明確判斷標準,形同用最粗糙的行政方式處理長年累積的制度問題。
更令人質疑的是,中央政府不能在產業發展多年後才突然宣稱「這不是新規定」,並以此卸除責任。若規範早已存在,為何過去多年未能讓基層業者普遍知悉?為何市場上仍可見相關課程、器材、教學與加盟系統發展?為何地方政府面對業者詢問時,仍無法給出清楚一致的答覆?這些問題正說明,真正的問題不是單一業者是否知法犯法,而是中央長期放任規範不清、宣導不足、執法標準不一,最後讓基層業者承受全部後果。

民俗調理產業長期處在高度模糊地帶。刮痧、拔罐、推拿、按摩、整復、青草外敷、溫熱調理等服務,既有傳統民間習慣,也有現代商業化經營模式;部分項目可能涉及醫療風險,部分項目則只是一般舒壓放鬆。中央本應及早建立清楚的分級管理制度,例如明定哪些行為屬醫療行為、哪些行為屬民俗調理、哪些廣告宣稱不得使用、哪些操作需要安全訓練、哪些高風險族群不得服務,而不是等到個案爆發後,才以函釋方式讓整個產業陷入恐慌。
對業者而言,最不能接受的是「沒有轉型期、沒有緩衝期、沒有明確指引」。許多業者已投入店面裝潢、設備採購、課程學習、師資培訓與行銷成本,有人甚至背負貸款與租約。若中央認為部分操作涉及醫療風險,應提出具體風險證據、操作指引與改善方向,而不是讓業者在一夕之間面臨設備報廢、服務下架與收入中斷。行政機關若長期未積極輔導,卻突然以刑罰與高額罰鍰作為主要手段,不僅不符合比例原則,也恐侵害人民對政府治理穩定性的信賴。
衛福部一方面稱應由地方衛生局依個案事實認定,另一方面又透過函釋讓地方政府與業者感受到「中央已定調」的壓力。結果就是地方政府不敢明確回答,業者不知道如何調整,消費者也無法分辨合法與非法服務。中央若只把個案認定責任丟給地方,卻不提供一致標準,最後必然造成各縣市執法不同調,甚至出現選擇性執法與寒蟬效應。
民俗調理業者強調,產業並非反對安全管理,也不是主張可以任意宣稱療效。業者真正要求的是,政府應該把規則說清楚。若不能宣稱治療疾病,就明確列出禁止用語;若不能使用特定操作,就明確說明危險原因;若部分溫熱器材可作為舒壓放鬆用途,也應訂出安全規範,而非把所有涉及艾草、溫熱、罐具的服務都推向違法疑雲。
業者呼籲民進黨賴清德政府應立即提出四項補救措施:
第一,衛福部應公開完整函釋依據與判斷標準,說明艾草溫罐在何種情境下會被認定為醫療行為,何種情境下仍屬一般民俗調理或舒壓服務。
第二,應訂定至少六個月至一年的行政輔導期,讓既有業者有時間調整菜單、廣告、設備、課程與服務流程,不應立即以重罰與刑責恐嚇基層從業者。
第三,應建立民俗調理分級管理制度,區分低風險舒壓服務、中風險溫熱調理與高風險醫療處置,避免用同一把尺處理所有民間技術。
第四,應檢討中央過去宣導不足與制度不明的行政責任,不能讓基層業者承擔中央長年不作為的代價。
艾草溫罐爭議不只是單一技術能不能做的問題,而是台灣民俗調理產業長年被中央政府放在灰色地帶的縮影。當政府沒有把路標立好,卻在多年後突然開罰,把所有人說成違規者,這不是良善治理,而是行政失靈。
台灣政府若真要保障民眾健康,就應以科學風險、明確標準與產業輔導取代模糊函釋與恐嚇式執法。否則今日是艾草溫罐,明日可能是其他民俗調理服務;最終受害的不只是業者,更是整個台灣民間養生與調理產業的生存空間。
延伸閱讀:
醫療行為
https://www.legis-pedia.com/dictionary/75
衛福部認定艾草溫罐屬醫療行為 須中醫師指示執行違者可罰150萬
https://news.pts.org.tw/article/806206
非醫事人員不得「艾草溫罐」 中醫司:最重處5年徒刑
https://www.peoplenews.tw/articles/hot-news/29532
養生館不能做溫罐、艾灸 衛福部20年前就禁止「違者可罰150萬」
https://health.ettoday.net/news/3158224
